超有名アニメ会社、雇用調整助成金を不正受給か

1 : 2025/06/17(火) 09:58:47.92 ID:8MmsN96J0
3 : 2025/06/17(火) 10:00:17.55 ID:kDU3iJ23M
これ半分詐欺だろ
4 : 2025/06/17(火) 10:00:23.85 ID:6QisODfu0
ufotableかと
5 : 2025/06/17(火) 10:00:40.71 ID:n8JeaTKU0
家族経営してるのかこれ?
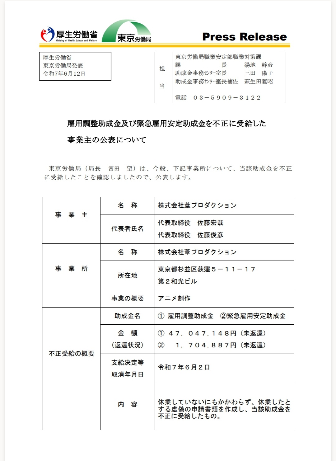
7 : 2025/06/17(火) 10:01:03.41 ID:2/dThf+10
不正を考える葦
8 : 2025/06/17(火) 10:01:35.06 ID:xcWT95AL0
潰して新しく作ればいいじゃない
9 : 2025/06/17(火) 10:02:01.11 ID:f/4YL7thM
なぜバレた
10 : 2025/06/17(火) 10:03:11.70 ID:rx2EkNOP0
アキハバラ電脳組のとこか
11 : 2025/06/17(火) 10:03:12.52 ID:VyBsHxpDd
代表作 異世界スマートフォン
12 : 2025/06/17(火) 10:04:18.22 ID:4AGLw9Sb0
罰則付けないから
13 : 2025/06/17(火) 10:06:01.99 ID:jrb2Wvptr
人売り中抜きIT企業も同じ様な事やってるから摘発しろ
14 : 2025/06/17(火) 10:07:01.84 ID:vpPZNXLQ0
不正
やってやるぜ!
15 : 2025/06/17(火) 10:07:03.45 ID:7P3JF8HD0
不正受給ってふつうに詐欺だろ 捕まえろ
16 : 2025/06/17(火) 10:07:53.67 ID:litG+52t0
老舗で有名といえば有名か
17 : 2025/06/17(火) 10:10:30.69 ID:7P3JF8HD0
雇用調整助成金の不正受給は意図的にやってるなら詐欺罪に当たる
18 : 2025/06/17(火) 10:13:58.31 ID:uiH2brQI0
葦プロかよ
最近何やってるんだろう
21 : 2025/06/17(火) 10:17:26.50 ID:oeJTa4yd0
>>18
合コンに行ったら女がいなかった話
19 : 2025/06/17(火) 10:15:20.89 ID:8G9b6sDD0
4千8百12万2千35円も
23 : 2025/06/17(火) 10:42:24.77 ID:s5+i93n50
昭和に潰れたと思っていたわ
24 : 2025/06/17(火) 10:43:49.81 ID:skVFOGwN0
ほんとに有名で草
25 : 2025/06/17(火) 10:45:59.26 ID:1EEjY8Wp0
なぜエガオノダイカはあそこまで叩かれたのか
27 : 2025/06/17(火) 11:51:58.73 ID:yBIaA/am0
あんまピンとこなかったけど有名作品結構あるな
29 : 2025/06/17(火) 14:23:23.32 ID:VluvhqQq0
「絶対にバレない」
「みんなやってる」

この二つの魔法のワードさえあれば人はどこまでも倫理感捨てられるからな

30 : 2025/06/17(火) 16:32:22.07 ID:+Nm9ITQQ0
ロボット演歌のとこかw
31 : 2025/06/17(火) 18:07:38.39 ID:ss1R2zUC0
鬼滅のところかと思ったら違ったでござる
32 : 2025/06/17(火) 18:15:59.47 ID:VkhPbJq80
先代の顔にドロを塗るありふれたスタイル

コメント

タイトルとURLをコピーしました